تحميل NestingWorks 2025 كامل مجاناً – أفضل حل لتعشيق الأشكال ثلاثية وثنائية الأبعاد
تحميل NestingWorks 2025
تحميل NestingWorks 2025
مقدمة
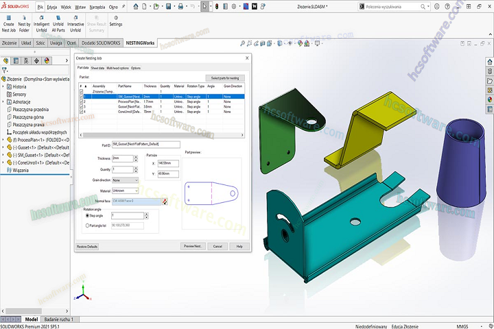
يُعد Geometric NestingWorks 2025 من أهم الإضافات (Add-ins) المتقدمة لبرنامج SolidWorks، حيث يوفر حلاً احترافيًا لتعشيق الأجزاء (Nesting) بشكل دقيق وذكي بهدف تقليل الهدر في المواد وتحسين عمليات القطع (Cutting Optimization). يستخدم البرنامج في الصناعات المعدنية، الخشبية، البلاستيكية، والأقمشة، ويساعد في إنتاج مخططات مثالية للقطع قبل إرسالها لماكينات CNC أو الليزر.
يتميز NestingWorks 2025 بالسرعة، الدقة، والقدرة على التعامل مع الأشكال المعقدة سواء ثنائية أو ثلاثية الأبعاد، مما يجعله أداة لا غنى عنها في الشركات الهندسية وورش التصنيع. ومع التحسينات الجديدة في إصدار 2025، أصبح البرنامج أكثر ذكاءً في تحليل الأجزاء، وإعادة ترتيبها تلقائيًا لزيادة الاستفادة القصوى من المواد.
سواء كنت تعمل في تصميم المنتجات أو إدارة عمليات التصنيع، فإن Geometric NestingWorks 2025 Free Download سيكون أداة فعالة لرفع الإنتاجية وتقليل التكلفة.

You May Also Like:: GRAPHISOFT ArchiCAD 2026
Key Features – مميزات Geometric NestingWorks 2025
1. تعشيق ذكي للمجسمات والأشكال
يوفر البرنامج خوارزميات قوية لإعادة ترتيب القطع بأفضل شكل ممكن لاستغلال المساحة وتقليل الفاقد من المواد.
2. دعم كامل لملفات SolidWorks
يعمل البرنامج مباشرة داخل SolidWorks ويدعم:
-
SLDPRT
-
SLDASM
-
DXF
-
DWG
3. معالجة الأشكال ثنائية وثلاثية الأبعاد
يدعم التعشيق للأشكال المسطحة (2D) والمجسمات (3D) مما يجعله مناسبًا للتطبيقات الصناعية المتقدمة.
4. تحسين تلقائي للمسارات
يقوم البرنامج بتحسين مسار القطع قبل التصدير إلى:
-
CNC
-
WaterJet
-
Laser Cutting
-
Plasma Cutting
5. واجهة استخدام بسيطة
رغم كونه إضافة احترافية، يوفر البرنامج واجهة سهلة الاستخدام لجميع المهندسين والمصممين.
6. إدارة اقتصادية للمواد
يساعد في تقليل الهدر، مما يؤدي إلى تخفيض التكلفة ورفع إنتاجية خطوط التصنيع.
7. دعم المشاريع متعددة الطبقات (Multi-Sheet Nesting)
يسمح بتعشيق العديد من الألواح في نفس الوقت للحصول على نتائج دقيقة وسريعة.
8. تقارير شاملة
يقدم تقارير مفصلة حول:
-
عدد القطع
-
المساحة المستخدمة
-
النسبة المهدورة
-
ترتيب اللوحات

You May Also Like:: Tetraface Inc Metasequoia 2025
How to Install – خطوات التثبيت
-
قم بتنزيل ملف Geometric NestingWorks 2025 من مصدر موثوق.
-
بعد اكتمال التحميل، قم بفك الضغط عن الملف.
-
افتح ملف Setup.exe.
-
اختر اللغة المناسبة.
-
اضغط Next للانتقال إلى الخطوة التالية.
-
وافق على شروط الاستخدام (I Agree).
-
تأكد من تثبيت نسخة SolidWorks متوافقة على جهازك.
-
حدد مسار التثبيت أو اتركه افتراضيًا.
-
اضغط Install لبدء تثبيت الإضافة.
-
بعد الانتهاء، اضغط Finish.
-
افتح SolidWorks ثم ادخل إلى Add-Ins لتفعيل NestingWorks.
-
ابدأ بإنشاء مشروع تعشيق جديد.
System Requirements (Low-End PC) – متطلبات التشغيل للأجهزة الضعيفة
⚠️ هذه المواصفات خاصة بالأجهزة الضعيفة ولا تشمل macOS
الحد الأدنى للتشغيل
-
نظام التشغيل: Windows 10 / 11 (64-bit)
-
المعالج: Intel Core i3
-
الرام: 8GB RAM
-
المساحة الفارغة: 1GB للتثبيت
-
برنامج أساسي: SolidWorks 2022 أو أعلى
-
دقة العرض: 1280×720
الموصى به
-
Intel Core i5 أو Ryzen 5
-
16GB RAM
-
SSD
-
كرت شاشة يدعم OpenGL

بكل تأكيد، إليك النص المطلوب مترجمًا إلى العربية مع مراعاة التنسيق المناسب:
رابط التحميل :: هنا
كلمة مرور الملف: 123
إصدار الملف والحجم: 2025 | 32 ميجابايت
نوع الملف: مضغوط / Zip و RAR (استخدم 7zip أو WINRAR لاستخراج الملف)
أنظمة التشغيل المدعومة: جميع إصدارات ويندوز (32-64 بت)
حالة الفيروسات: آمن 100% وتم فحصه بواسطة برنامج أفاست المضاد للفيروسات (Avast Antivirus)




